Plant, Cell & Environment | 裸体直播 彭少麟/周婷团队首次利用滨海矮林植物构型揭示其生态特征并实现植被分类
在植被生态学中,植物功能性状的研究为植被分类提供了重要视角。然而,现有的功能性状方法在捕捉竞争植物之间的资源分配方面存在局限性。如何将反映植物形态和结构特征的构型性状有效整合进现有的植被分类框架中,是一个亟待解决的科学问题。

裸体直播
彭少麟/周婷团队针对这一科学难题,探讨植物构型在提升植被分类准确性中的作用,在2021年至2023年期间,沿中国东部海岸线建立了多个样地,涵盖了辽宁省至海南省的不同森林类型和物种组成(图1)。通过对沿海矮化森林(CDF)和沿海典型森林(NCDF)的样本进行比较,探讨植物构型性状如何影响植物的生长和生态适应性,并尝试通过植物构型性状实现植被分类。

图1 样带的采样点分布。橙色点代表滨海矮化森林(CDF),橄榄色点代表滨海普通森林(NCDF)。
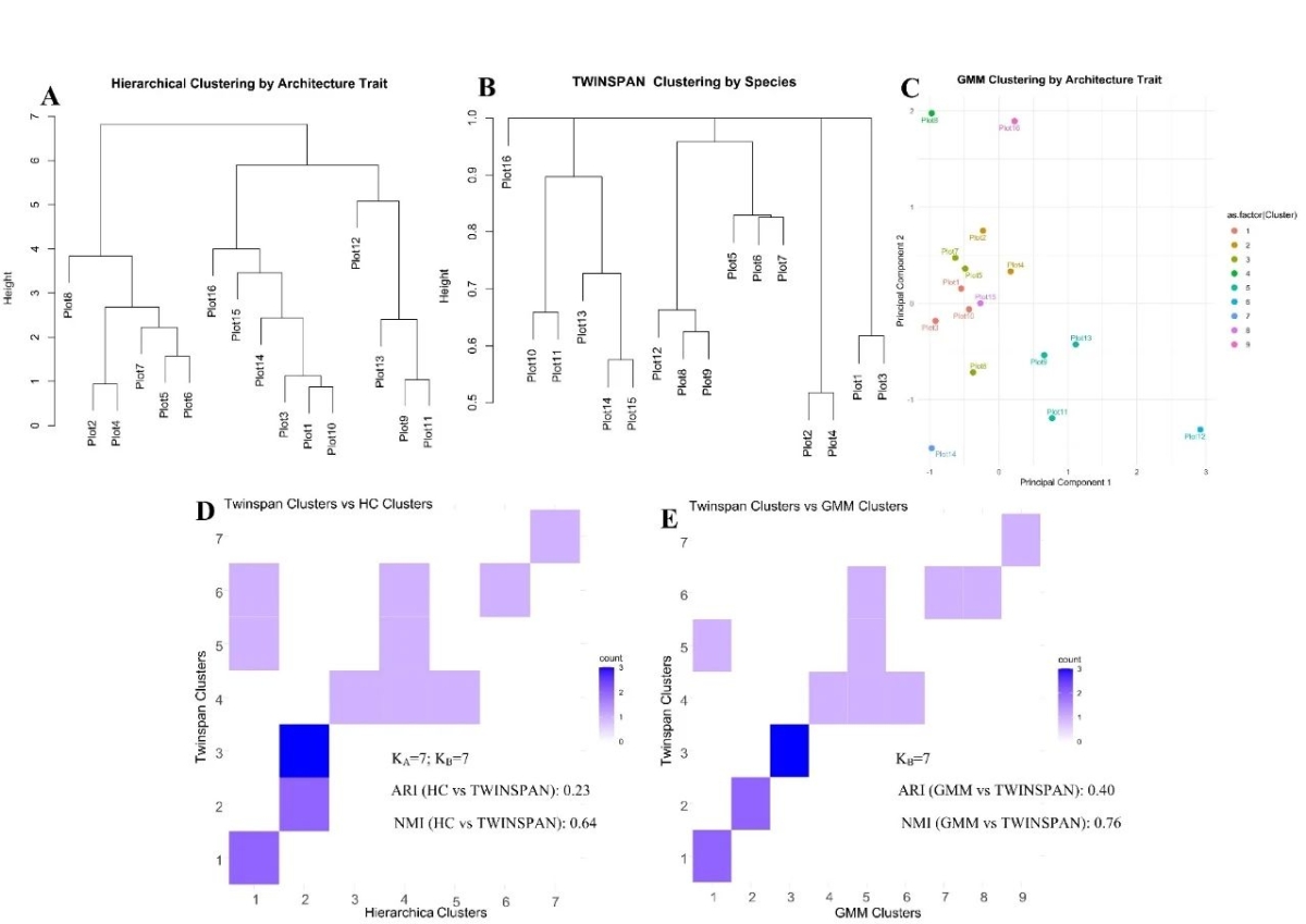
研究结果表明,植物构型对不同类型群落的划分呈现出最高的重要性,且远高于以叶片性状为代表植物功能性状(图2)。不仅如此,植物构型对同一类型群落的不同群丛的聚类也表现优秀(图3)。其主要原因是,植物构型本身与描述植被特征的生境背景、系统发育和群落结构都高度相关,而常用功能性状只反映了与土壤养分供应的部分生境信息。本研究还主张植物构型的可塑性变异,导致CDF无论在群落外貌,个体特征,物种组成、物种相互作用关系和群落属性等方面都展示独特性,促进其演替为一个独立的植被分类单元。审稿者认为该研究结果强调了植物构型在优化基于性状的植被分类中的重要性,对支持滨海矮林作为一种独特的植被类型有重要意义。
滨海矮林在现有的植被著作中仍然是空白,虽然国家启动的“《中国植被志》编研”项目为海滨生境下矮林植被型的划分预留了编研空间,但并未论证滨海矮林是否构成独立植被分类单元。本团队基于构型性状变异首次提出滨海矮林植被的分类地位和体系,是一个重要的佐证,对完善植被分类有创新性意义。

图2 各类变量对CDF和NCDF分类模型的相对重要性(A),分类模型的精度评价信息(B)以及植物性状与其它因素的热度图(C)。

图3 针对CDF的群丛,基于植物构型性状的Hierarchical Clustering(A)、传统的基于物种的TWINSPAN Clustering(B)和基于植物构型性状的GMM Clustering(C);三种聚类结果的交叉表以及一致性评价(D和E)。
近日,该成果以“Plant Architecture Optimizes the Trait‐Based Description and Classification of Vegetation”为题发表在植物学经典期刊Plant, Cell & Environment上。裸体直播
博士研究生刘碧颖为论文第一作者,周婷副教授为通讯作者,博士研究生陈志晖、赵盼盼和王毅,硕士生源思浩、楚薇和赵文胜,本科生谭诗琴为合作作者,彭少麟教授组织了该项工作。该研究得到了国家自然科学基金重大项目和广东省基础与应用基础研究基金等多个项目的资助。
论文链接://onlinelibrary.wiley.com/doi/10.1111/pce.15314


